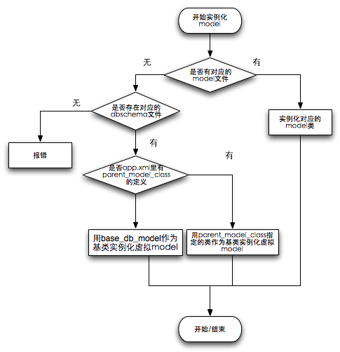
通常情况下数据库的一个表会对应一个dbschema定义文件(数据库表定义文件)和一个model
在看代码的时候会有困惑, 有些表找得到dbschema定义文件却找不到对应的model文件, 但仍然能调用这个本不该存在的model. 这是因为虚拟model机制, 当实例化model时如果找不到对应的model类时, 会去找对应的dbschema定义文件,如果找到就会依据dbschema定义文件建立虚拟的model类作为供给

{$app_id}_mdl_{$mod_path}
例如: model: b2c_mdl_cart_objects $app_id = b2c $mod_path = cart/objects.php
app/{$app_id}/model/{mod_path}/
例如: b2c_mdl_cart_objects 存放位置: app/b2c/model/cart/objects.php